免费av影片
中国政府网
|
免费av影片人民政府网
无障碍
|
关怀版
登录
注销
注册
热搜:
政策文件
政策咨询问答库
意见征集
免费av影片
政务公开
政务服务
互动交流
经信数据
您当前的位置:
免费av影片
>
政务公开
>
法定主动公开内容
>
政府采购
>
分散采购
[ 索引号 ]
11500000009276281J/2025-00504
[ 发文字号 ]
[ 主题分类 ]
财政
[ 体裁分类 ]
采购与招标
[ 发布机构 ]
免费av影片 委
[ 成文日期 ]
2025-06-24
[ 发布日期 ]
2025-06-24
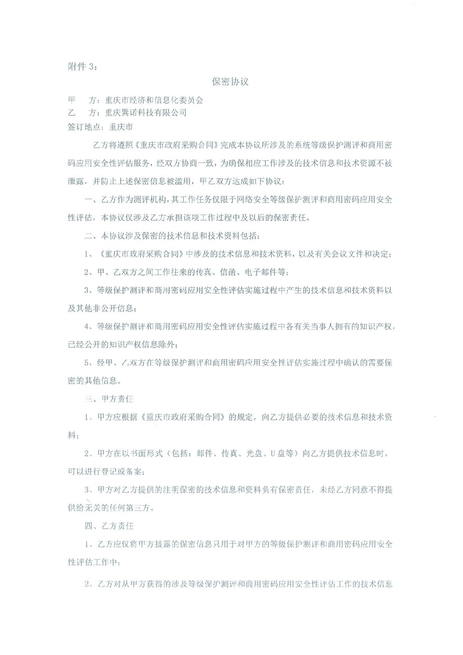
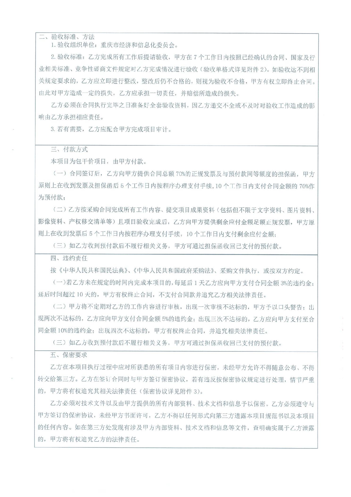
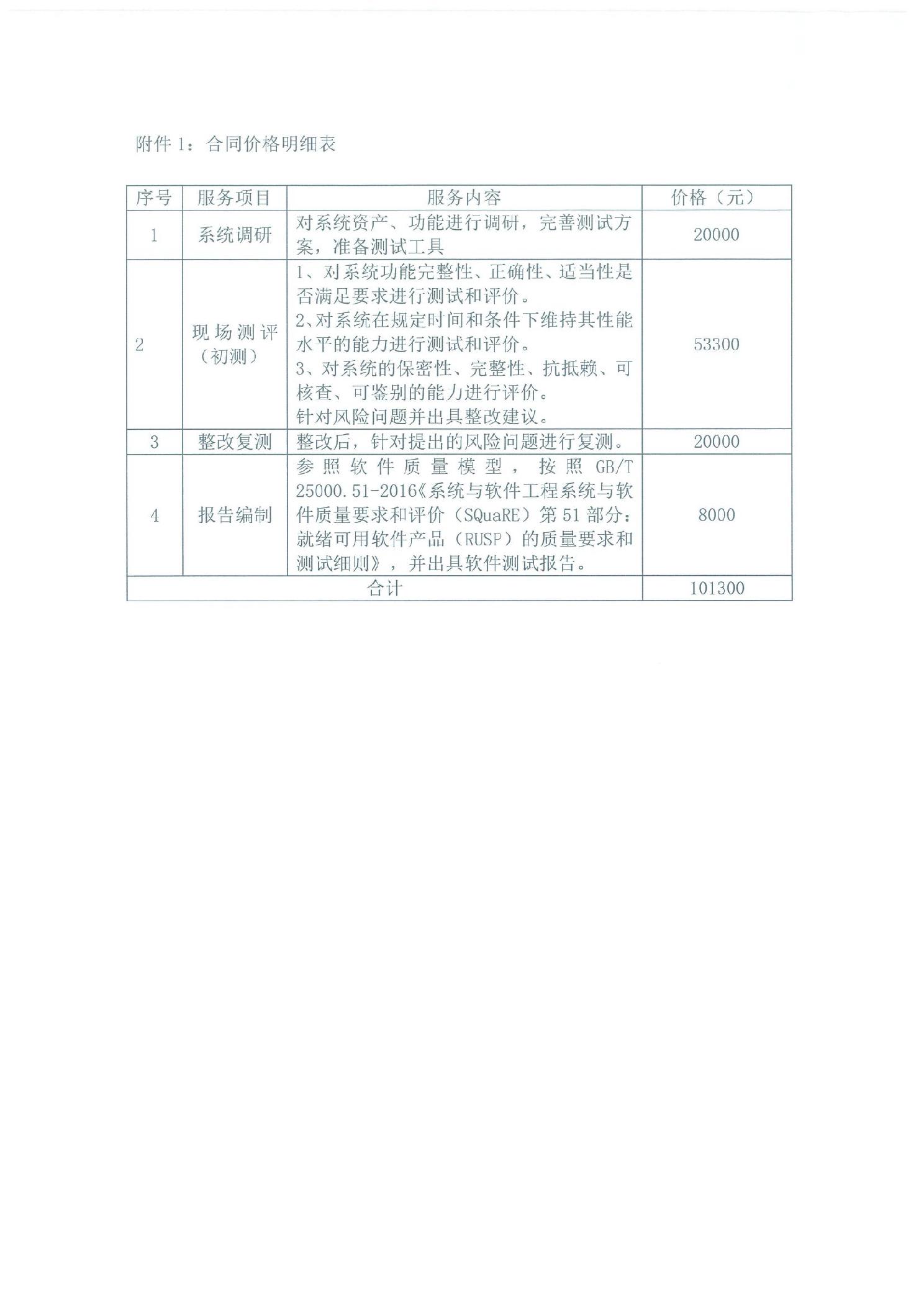
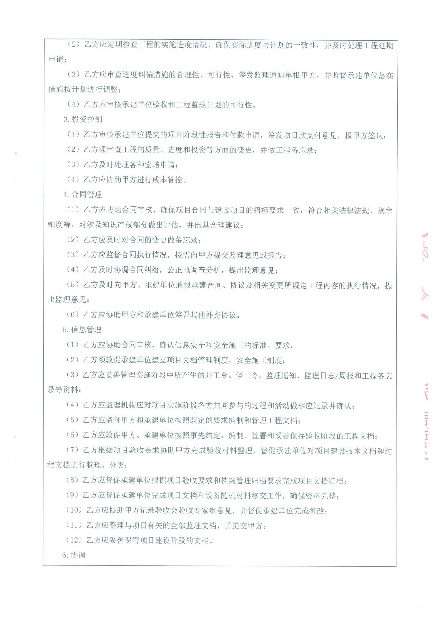
“ 经济·产业一链通”应用开发配套支撑服务等4个合同
大
中
小
分散采购- 免费av影片-免费做爱影片-大陆成人影片
分散采购- 免费av影片-免费做爱影片-大陆成人影片
分散采购- 免费av影片-免费做爱影片-大陆成人影片
分散采购- 免费av影片-免费做爱影片-大陆成人影片
扫一扫在手机打开当前页
附件下载:
包1合同(等保密评).pdf
包2合同(软件测评).pdf
包3合同(监理服务).pdf
包4合同(结算审计).pdf
免费av影片
>
政务公开
>
法定主动公开内容
>
政府采购
>
分散采购